Basics in probability
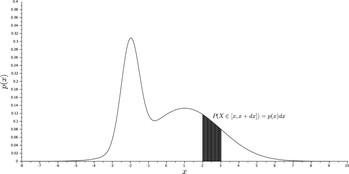
Within the probabilistic framework, the exact state of the system is represented by a probability density. For instance, you can imagine that this distribution is given by
The probability that the random value X is in
is given
Sample of this random variable can be constructed, some are represented here

When the number of sample is large (more than 1000 samples)
Samples are concentrated near the value
In terms of Dirac's distribution ? the empirical density is
We can compute the histogram, and obtain..

Sampling noise leads to different histograms at each evaluation with the sample amount of samples (here, Ne = 10000).








